一、公司介绍
芜湖长信科技股份有限公司(以下简称“长信科技”)成立于2000年4月,是国内平板显示关键基础材料的重要生产基地。2010年5月在创业板上市(股票代码:300088),是芜湖市首家创业板上市企业,同时拥有天津美泰、重庆永信、赣州德普特科技和东莞德普特电子等多家全资、控股子公司。
二、产品介绍
1、中小大尺寸触控显示一体化业务板块;
2、高端LCD手机全面屏触控显示模组业务;
3、可穿戴显示模组;
4、柔性Oled智能穿戴业务;
5、高端Notebook、Pad模组及其全贴合业务;6、TFT面板减薄业务板块;
7、ITO导电玻璃板块。
三、公司招聘岗位及岗位工资

四、应聘要求
(1)无违规记录,无不良嗜好,身体素质好,能吃苦耐劳;
(2)思想上进,遵纪守法,品行端正,有较强责任心;
(3)需具备专业理论知识和良好的沟通能力,实践能力较强,有相关实践工作经验者优先考虑。
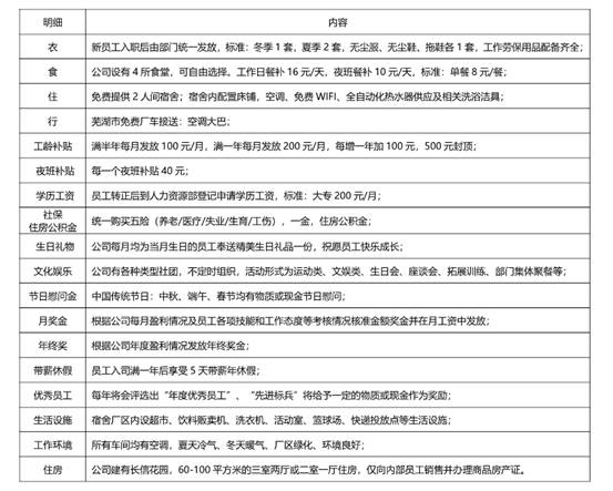
五、公司福利待遇

六、人才培养(师徒教学)
公司设有储备干部培养机制,安排一对一、一对多师徒制教学;每位师傅会对新入职储备干部工作和生活给予指导和帮助。新入职储备干部不定期参与产品、技术知识课堂、团建活动、生产实践、学员座谈会等人才培养计划。
七、晋升空间(技术管理双通道)
公司为储备干部提供班组长、线长、工艺、品质、设备、研发等岗位内部竞聘,为员工提供良好的发展空间。员工 组长 线长 主管助理/主管 高级主管 副经理/经理 高级经理技术工人 技术员 一级技术员 二级技术员 三级技术员 高级技术员 资深技术员
八、加入长信
将简历以邮件形式发送 c h a n g x h r @ 1 6 3 . c o m ;“姓名+学校+专业+职位类别”简历投递后请添加微信:许老师 18924677328 我们将尽快联系安排电话/视频面试。
九、联系我们
集团本部:中国(安徽)自由贸易实验区芜湖片区汽经二路以东
公司网站:www.tokengroup.com ;微信公众号:TokenSciences